Семинар состоялся в рамках Блинкома-2009. Статья была впервые опубликована в журнале Мое Королевство: http://mykingdom.ru
В мирах, моделируемых на РИ, обычно присутствует информационный пласт. И, зачастую, возникает необходимость в моделировании СМИ (игры по ХХ веку или будущему). И если типографию моделировать достаточно просто (будь то печатная машинка и копирка или компьютер с принтером), то широковещательные СМИ моделировать сложнее.
За последние несколько лет проводились эксперименты по моделированию радиовещания на играх, ниже будут представлены некоторые результаты и выводы.
Содержание
Правовые аспекты
Ответственность, главным образом, административная:
Статья 13.3. Самовольные проектирование, строительство, изготовление, приобретение, установка или эксплуатация радиоэлектронных средств и (или) высокочастотных устройств
Проектирование, строительство, изготовление, приобретение, установка или эксплуатация радиоэлектронных средств и (или) высокочастотных устройств без специального разрешения (лицензии), если такое разрешение (такая лицензия) обязательно (обязательна), — влечет наложение административного штрафа на граждан в размере от пяти до десяти минимальных размеров оплаты труда с конфискацией радиоэлектронных средств и (или) высокочастотных устройств или без таковой; на должностных лиц - от десяти до двадцати минимальных размеров оплаты труда с конфискацией радиоэлектронных средств и (или) высокочастотных устройств или без таковой; на юридических лиц - от ста до двухсот минимальных размеров оплаты труда с конфискацией радиоэлектронных средств и (или) высокочастотных устройств или без таковой.
Статья 13.4. Нарушение правил проектирования, строительства, установки, регистрации или эксплуатации радиоэлектронных средств и (или) высокочастотных устройств
- Нарушение правил проектирования, строительства, установки или регистрации радиоэлектронных средств и (или) высокочастотных устройств — влечет предупреждение или наложение административного штрафа на граждан в размере от одного до трех минимальных размеров оплаты труда с конфискацией радиоэлектронных средств и (или) высокочастотных устройств или без таковой; на должностных лиц - от трех до пяти минимальных размеров оплаты труда; на юридических лиц - от тридцати до пятидесяти минимальных размеров оплаты труда с конфискацией радиоэлектронных средств и (или) высокочастотных устройств или без таковой.
- Нарушение правил эксплуатации радиоэлектронных средств и (или) высокочастотных устройств, правил радиообмена или использования радиочастот либо несоблюдение государственных стандартов, норм или разрешенных в установленном порядке параметров радиоизлучения — влечет предупреждение или наложение административного штрафа на граждан в размере от трех до пяти минимальных размеров оплаты труда с конфискацией радиоэлектронных средств и (или) высокочастотных устройств или без таковой; на должностных лиц - от пяти до десяти минимальных размеров оплаты труда с конфискацией радиоэлектронных средств и (или) высокочастотных устройств или без таковой; на юридических лиц - от пятидесяти до ста минимальных размеров оплаты труда с конфискацией радиоэлектронных средств и (или) высокочастотных устройств или без таковой.
Статья 13.21. Нарушение порядка изготовления или распространения продукции средства массовой информации
Изготовление или распространение продукции незарегистрированного средства массовой информации, а равно продукции средства массовой информации, не прошедшего перерегистрацию, либо изготовление или распространение такой продукции после решения о прекращении или приостановлении выпуска средства массовой информации в установленном порядке - влечет наложение административного штрафа на граждан в размере от десяти до пятнадцати минимальных размеров оплаты труда с конфискацией предмета административного правонарушения; на должностных лиц - от двадцати до тридцати минимальных размеров оплаты труда с конфискацией предмета административного правонарушения; на юридических лиц - от двухсот до трехсот минимальных размеров оплаты труда с конфискацией предмета административного правонарушения.
Итого: в сумме до 25 МРОТ с конфискацией радиоэлектронного оборудования (всего, что подключено к антенне по цепочке)
Но и на этом засада не заканчивается: в Гражданском кодексе РФ существует Глава 4, которая посвящена защите интеллектуальной собственности (кстати – весьма познавательное чтение: можно узнать, к примеру, что может быть за распевание песен, скажем, «Машины времени» под гитару у костра). - Борцы за копирайт могут подсчитать вашу аудиторию (потенциальную), а потом подсчитать убытки звукозаписывающих компаний и предъявить данную сумму к оплате.
Так что радиовещание на игре есть действие подсудное и штрафом наказуемое.
Технические аспекты
Требования к вещательной радиостанции на игре:
- покрытие заданной территории
- отсутствие помех «неигровым» радиостанциям
- компактность оборудования
- доступность радиоприемников
Выбор диапазона вещания
Из этих требований следует выбор диапазона вещания: FM 88-108 МГц. Поскольку геометрические размеры эффективной антенны должны быть соизмеримы с половиной длины волны, диапазоны более низких частот отпадают автоматически.
Попытка организовать вещание в диапазоне 27МГц (CB – гражданский диапазон) при всех плюсах (доступные передатчики промышленного производства, усилители мощности, антенны, относительная простота изготовления приемников - достаточно приемников прямого усиления при использовании амплитудной модуляции) ведет к возможности покрытия значительно большей территории (за счет особенностей распространения радиоволн), а, следовательно, и к созданию помех другим абонентам, использующим этот диапазон.
Диапазон LPD (433МГц) отпадает по причине дороговизны приемников (придется использовать для приема связные радиостанции). К тому же связные радиостанции рассчитаны на передачу речевого диапазона частот (300 –3000 Гц), что резко ухудшит качество звучания передаваемой музыки.
Диапазон УКВ 68-74 МГц (используется российскими радиостанциями) предпочтительнее к использованию в виду его меньшей «заселенности», однако приемники для него существенно менее распространены, чем для традиционного FM, который есть на любых китайских приемниках или магнитофонах.
Оценка радиуса вещания
В рассматриваемом диапазоне частот зона покрытия радиостанции определяется прямой видимостью между антеннами передатчика и приемника. Рассчитать радиус зоны можно по формуле: *D(км)=4,124(\sqrt{h1(м)}+\sqrt{h2(м)})** где h1 и h2 – высоты подвеса антенн над уровнем земли
Антенна
Антенна должна обеспечить равномерное покрытие всей необходимой зоны приема. Поэтому ос мысленно выбирать антенны с круговой диаграммой направленности, например, проволочные антенны типа диполь или «inverted V» (разновидность электрического диполя, вибраторы которого расположены в форме перевернутой буквы «V»). Антенны типа Ground Plane (GP, штыревые антенны) также применимы, но менее удобны в установке – требуют либо наличия заземленной поверхности под антенной (см. автомобильные CB антенны), либо противовесов и установки на топе мачты. Поскольку высоты подвеса передающей антенны обычно небольшие, и мощности излучения малы, то марка кабеля большого значения не имеет. Важно выбрать кабель с минимальным значением потерь (из предлагаемого ассортимента) и с подходящим волновым сопротивлением (например, RG58 – 50 Ом, RG59 – 75 Ом, если рассматривать тонкие кабели).
При вводе кабеля в укрытие (хотя бы под тент) лучше оставлять «провис», чтобы вода, текущая по кабелю в случае дождя, не затекала по нему в укрытие, где установлена аппаратура. Также обязательна гидроизоляция наружных стыков кабеля и антенны (вода, попавшая внутрь кабеля, сведет на нет согласование антенны и передатчика).
Про согласование антенн достаточно упомянуть один параметр: КСВ (SWR) – коэффициент стоячей волны. Если объяснять «на пальцах», то он характеризует, какая часть мощности отразится от антенны обратно к выходному каскаду передатчика, а какая будет передана в антенну. При идеальном согласовании КСВ = 1, в наихудшем случае КСВ бесконечен. Допустимым можно считать КСВ = 2.
Радиопередатчик
Радиопередатчик – основная часть радиостанции. Из основных требований к нему следует упомянуть:
- стабильность частоты
- отсутствие паразитного излучения вне рабочего канала
- достаточная мощность для обеспечения приема на всей зоне покрытия
- простота конструкции
- ремонтопригодность в полевых условиях
Однако первые два требования можно в достаточной степени огрубить при условии применения передатчика в «ненаселенном» эфире (то есть, при отсутствии в данном диапазоне приема других радиовещательных станций).
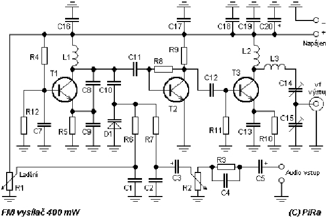
Примером подобного передатчика может служить схема, опубликованная на сайте http://pira.cz:

Схема практически не требует наладки при аккуратном монтаже и исправных деталях.
Как видно, конструкции достаточно просты для повторения человеком, имеющим некоторый опыт в конструировании электронных устройств.
Источники питания
Как показала практика, оптимальным источником питания является аккумулятор (к примеру, автомобильный), поскольку он обеспечивает достаточную «чистоту» питающего напряжения (отсутствие пульсаций).
Попытки использования сети переменного тока (генераторы, источники бесперебойного питания) показали, что это осмысленно лишь при наличии на игре дополнительных потребителей, так как приносит за собой дополнительные проблемы по обеспечению пожаро- и электробезопасности.
К тому же дешевые ИБП являются достаточно сильными источниками помех, а помехи, проходящие по цепям питания, зачастую, весьма сложно отфильтровать.
Источники модулирующего сигнала
Достаточно традиционны, поэтому можно обойтись простым перечислением: микрофон (с предусилителем), ноутбук, КПК, плееры всех сортов, смартфон.
Ценным дополнением к студии будет микшер (достаточно самого простого, совершенно не нужно гоняться за пультами для озвучки концертов).
Оптимальный вариант – сборка микшера, предусилителей и передатчика в одном корпусе, что обеспечит отсутствие лишних соединительных кабелей. Одним из вариантов источника сигнала может быть телефонная линия (если на игре моделируется телефонная сеть). Тут все зависит от реализации модели.
Работа в эфире и организация студии
Студия должна располагаться в укрытии. Минимум - это тент. Гораздо лучше – шатер, достаточно просторный, чтобы размещенное радиооборудование не мешало ведущим.
В студии осмысленно иметь два микрофона, которые можно одновременно выводить в эфир для организации «живого эфира» с гостями студии. Передавать микрофон весьма неудобно.
Обязателен контрольный приемник с наушниками, чтобы слышать то, что идет в эфир, а не собственный голос в студии.
В остальном работа почти не отличается от работы звукооператора на любом мероприятии (концерте и пр.).
Важно помнить, что все подключения оборудования нужно производить при выключенном передатчике или при убранном в ноль усилении соответствующего канала микшера, иначе слушатели услышат весьма неприятные щелчки и скрежет
Иногда удобно автоматизировать вещание (ведущие ведь тоже игроки, и выйти «в люди» тоже хочется). Как вариант можно воспользоваться программой DJIN-LITE (http://www.tract.ru/digispot/lite.html) (естественно, при наличии компьютера).
Также при наличии дополнительного ПК можно организовать запись и подготовку передач во время игрового процесса.
Процесс вещания можно использовать как в игротехнических целях (для ввода мастерской информации и влияния на ход игры), так и для передачи объявлений неигрового (организационного) характера.
Полезные советы по организации вещания
Чтобы радио на игре было не просто так, но работало, имеет смысл выполнять некоторые довольно простые и очевидные рекомендации по организации вещания. А именно:
- Регулярность выхода радио в эфир, чтобы включившие приемник игроки не ожидали у моря погоды, а знали, что они услышать радио в определенный час.
- Наличие объявленной сетки вещания, чтобы в должное время в эфире появилась заранее известная передача (музыка, новости с игры и .т.п.)
- Любая импровизация должна быть хорошо подготовлена. – Чтобы качество эфира было приемлемым, целесообразно записывать ролики до игры, поскольку прямой эфир требует определенных навыков.
- Заранее до игры объявить игрокам, что радио на игре будет работать, чтобы привезли приемники. Как показывает практика, игроки склонны плохо слышать, поэтому следует напомнить им об этом не раз и не два. – При этом, опять же, как показывает практика, лучше использовать в качестве приемников не дешевые китайские поделки за сто рублей из ларька на вокзале (у них плохая избирательность, некачественная настройка, зачастую, даже отсутствие сколь-нибудь вменяемой настройки, звук слабый и существенно искаженный), а магнитофоны с FM-приемником либо более-менее качественные приемники.
Выводы
Радио на играх жизнеспособно.
В принципе, мобильную вещательную станцию можно организовать в достаточно компактном виде (отказавшись от компьютера, и используя MP3 плееры в качестве источника звука). Основной вес – это аккумулятор (автомобильного аккумулятора в 55А*ч в таком варианте хватит на несколько дней непрерывного вещания, с учетом подзаряда плееров и освещения рабочего места).
И самое главное:
Не забывайте, что радиостанция без слушателей – ничто! И помните о необходимости наличия работоспособных приемников на игре!
Радиостанции, вещавшие на РИ
- Ultima Esperanza (Латимерия), 2005 – радио “A Muerte”
- Нарковойны, 2006
- Fallout-2006 – радио “Vault”
- Fallout: Ничто человеческое, 2009 – “Galaxy News Radio”
- Дневник эмигранта, 2009 – радио “Либерте”
- Легенды школы, 2009
P.S.
И таки фраза «я узнал об это по радио», услышанная от одного из игроков на «Fallout: Ничто человеческое», меня весьма и весьма порадовала. :)